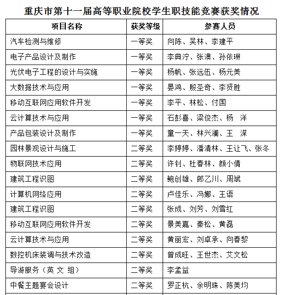
近日,2018年“巴渝工匠”杯重庆市第十一届高等职业院校学生职业技能竞赛结果出炉,我校共有35个参赛队获奖。其中电子产品设计及制作、汽车检测与维修、光伏电子工程的设计与实施等7个代表队获得一等奖;园林景观设计与施工、数控机床装调与技术改造等12个代表队获得二等奖;工业机器人技术应用、电子芯片级检测维修与数据恢复等16个代表队获得三等奖。
此次竞赛于3月15日至4月8日在重庆市各大高校举行,竞赛由重庆市教育委员会、重庆市人力资源和社会保障局主办,重庆市各高校承办,设置了13个大类共47个竞赛项目。我校承办了大数据技术与应用、光伏电子工程的设计与实施、电子产品设计与制作、汽车检测与维修四个市赛项目,共参加了28个竞赛项目。

