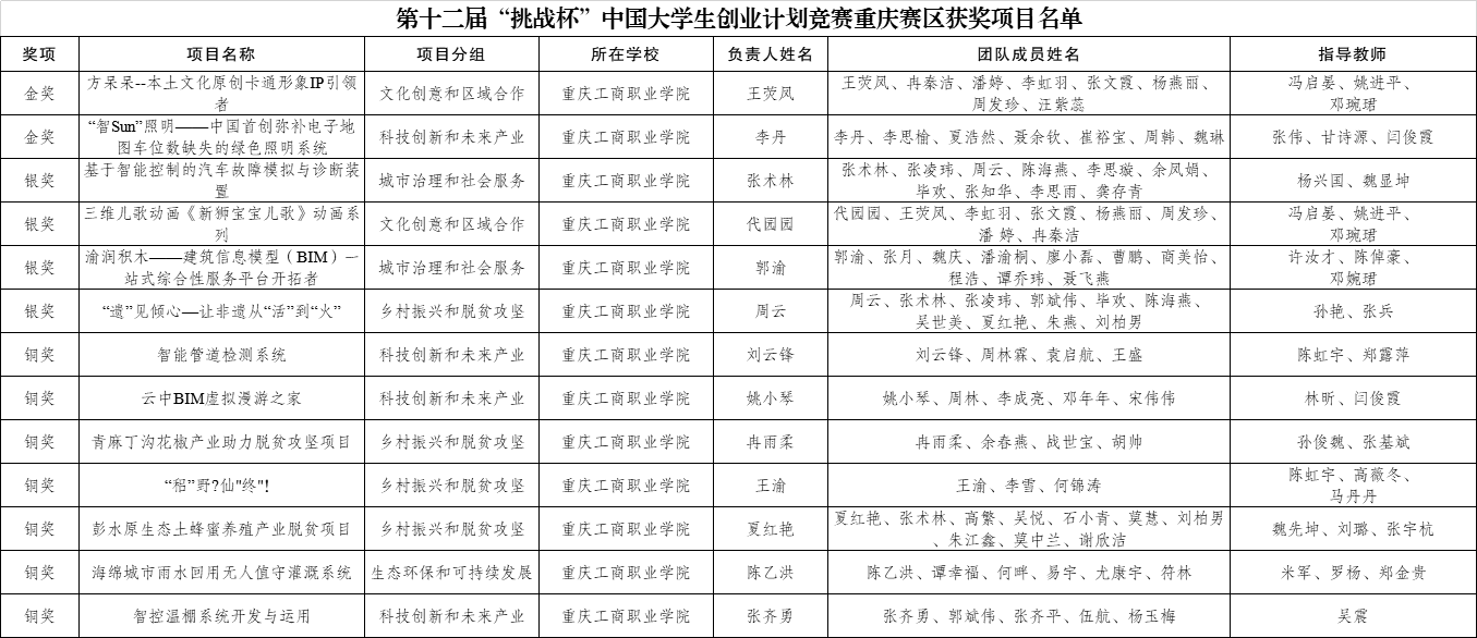
近日,团市委、市教委、市科协、市学联联合印发《关于第十二届“挑战杯”中国大学生创业计划竞赛重庆赛区竞赛结果的通报》,我校13件作品获奖,其中金奖2件,银奖4件,铜奖7件。

竞赛自2019年4月启动以来,校团委广泛发动,各二级学院精心组织、积极参与,经校赛初审,共有15件作品参加市级选拔赛。参照今年的比赛章程和规定,该赛在“钉钉”线上平台开展了市级复赛和决赛,经专家评委综合评审,我校传媒与设计学院《方呆呆—本土文化原创卡通形象IP引领者》等2件作品获得金奖,智能制造与汽车学院《基于智能控制的汽车故障模拟与诊断装置》等4件作品获得银奖,电子信息工程学院《智能管道检测系统》等7件作品获得铜奖。